Tax Exempt Form

Tax Exempt Form

*Required fields

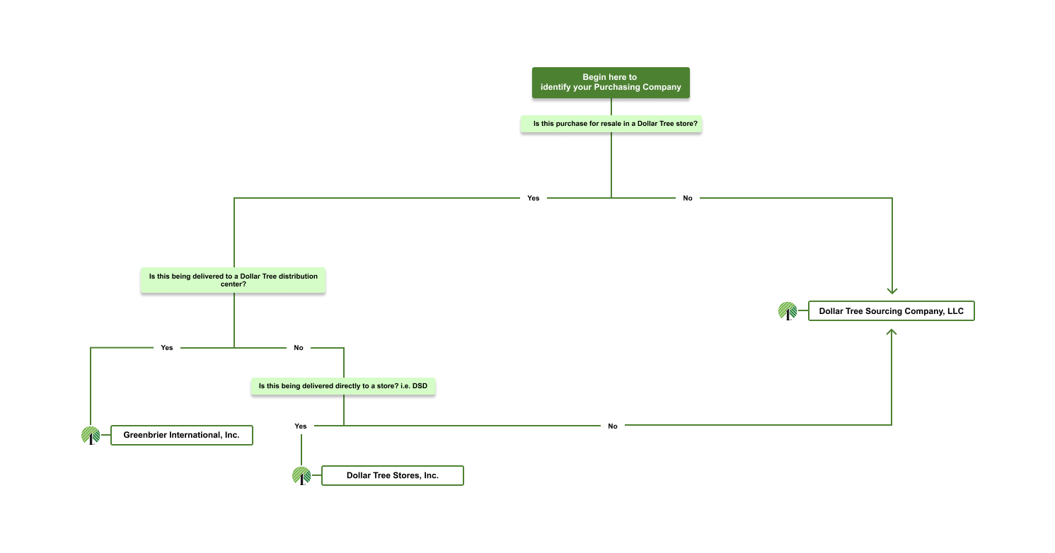
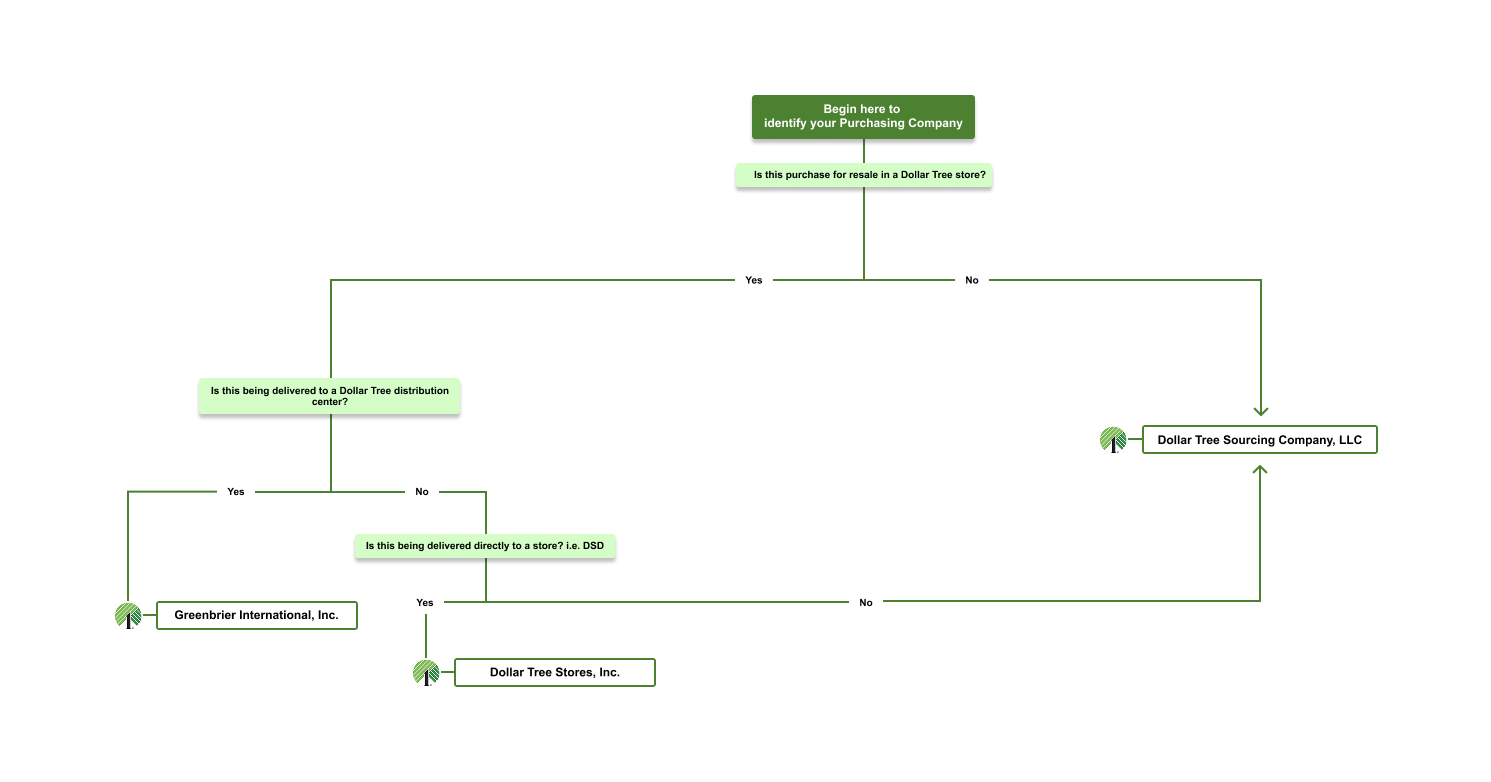
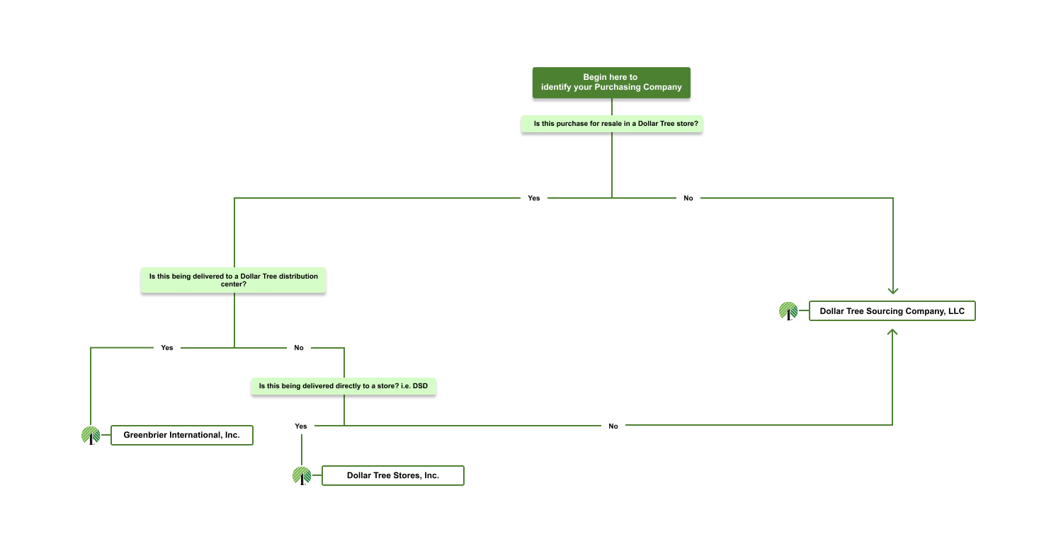
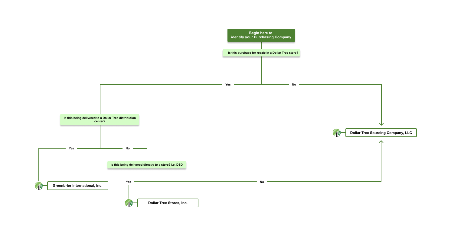
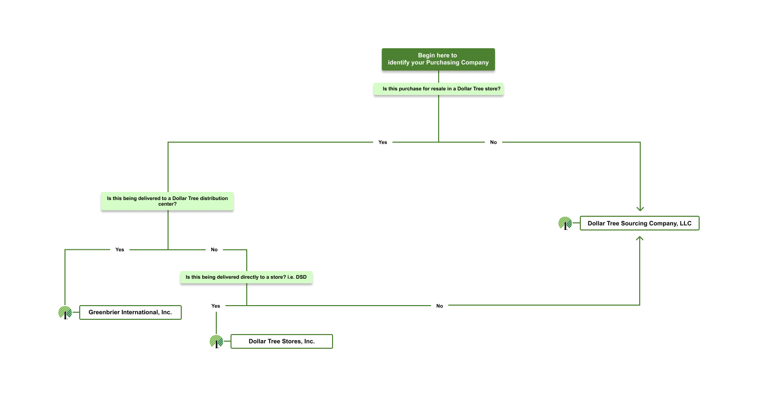
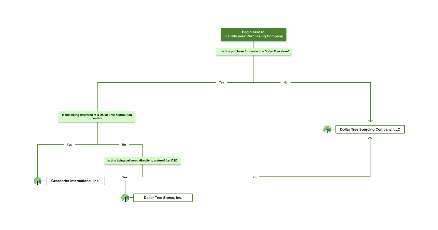
(Not sure which option to pick? Click here for assistance)

Vendor / Supplier Information

Requestor Comments/Notes

Attach Documents

Attach supporting documentation for this purchase (e.g. expired certificate, purchase order, quote, invoice or other)

This site is protected by hCaptcha and its Privacy Policy and Terms of Service apply.